Home
Arquitetura
Mnemonicos
Micro Instruções
Montador
Simulador
Interface & Screen Shots
Download
Conclusão
Contato
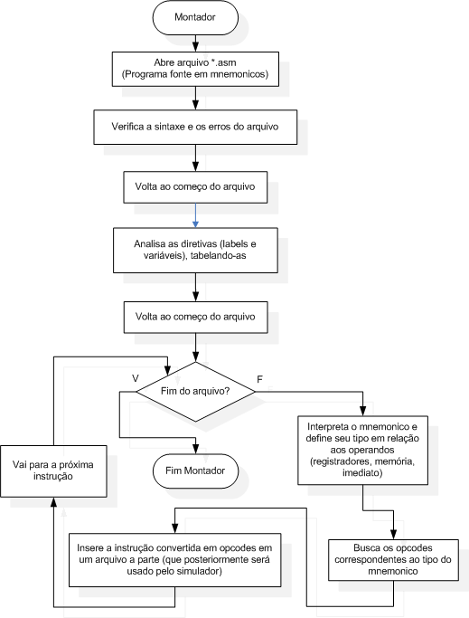
Diagrama de Blocos do Montador
Copyright © 2007 Yamada-san. All Rights Reserved.